
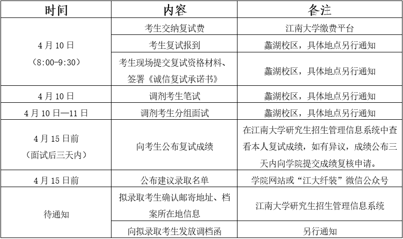
注:调剂考生相关安排另行通知。
“太阳成城集团tyc234cc研究生招生管理信息系统”网址:http://yzgmis.jiangnan.edu.cn/ksxt/
“太阳成城集团tyc234cc缴费平台”网址:http://pay.jiangnan.edu.cn/payment/

缴费说明:进入复试考生在学院规定的时间内登录“太阳成城集团tyc234cc缴费平台”交纳复试费用,复试收费标准:80元/生。考生搜索微信公众号“太阳成城集团tyc234cc财务处”,在“业务办理”中选择“学生缴费”,或登录“太阳成城集团tyc234cc网上缴费平台”(网址:http://pay.jiangnan.edu.cn/payment/);登录账号为身份证号,登录密码为准考证号后六位(友情提醒:考生账号已开通,切勿自行注册)。按照提示交费,并打印或截图保存付费凭证。
太阳成tyc234cc
2025年4月8日